
-
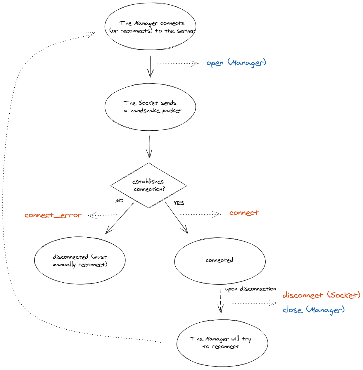
자세한 그림

1. HTTP를 사용한 hand shaking를 통해서 연결을 시작한다.
클라이언트에서 먼저 기본적인 HTTP GET 요청을 보내게 된다.

올바르지 않은 header일 경우에는 서버에서 400에러를 응답하고 연결을 끝낸다.
올바른 요청일 경우에는 HTTP에서 WebSocket으로 프로토콜을 변경하라는 지시가 담긴 응답을 한다.
Sec-WebSocket-Key와 Sec-WebSocket-Accept를 비교해서 올바르다면 protocol upgrade한다.

2. Protocol Upgrade
웹 소켓 확장과 서브 프로토콜은 핸드세이크를 하는 동안 헤더를 통해서 협상된다.
WebSocket 라이브러리를 사용하는 경우에는 이 작업이 자동으로 수행된다.
Sec-WebSocket-Key : 클라이언트가 WebSocket 업그레이드를 요청할 자격이 있는지 확인하는 데 필요한 정보를 서버에 제공
Sec-WebSocket-Accept : 서버가 WebSocket 연결을 시작하려는 경우 서버의 응답 메시지에 포함
socket.io에서 upgrade전에 체크하는 것
-
ensure its outgoing buffer is empty
나가는 버퍼가 비어 있는지 확인
-
put the current transport in read-only mode
현재 전송을 읽기 전용 모드로 설정
-
try to establish a connection with the other transport
연결 중인 다른 연결과 연결하기 위해서 찾아본다.
-
if successful, close the first transport
만약 기존의 연결에 성공했다면, 현재 연결을 닫는다.
-
3. 통신
HTTP 요청과 응답할 때 사용한 TCP/IP를 사용하거나 기존의 연결을 통해서 양방향 통신이 일어난다.

4. Close
manually하게 종료했을 경우 socket.io-client에서 재요청을 하지 않는다.
- client-side:
io client disconnect,io server disconnect - server-side:
client namespace disconnect,server namespace disconnect
Client
| Reason | Description |
|---|---|
| io server disconnect | 서버가 https://socket.io/docs/v4/server-api/#socketdisconnectclose%EB%A1%9C 연결 해제 했을 때 |
| io client disconnect | https://socket.io/docs/v4/client-api/#socketdisconnect%EB%A1%9C manually하게 연결 해제 했을 때 |
| ping timeout | 서버가 pingInterval + pingTimeout 동안 PING을 보내지 않았을 때 |
| transport close | 네트워크 연결이 끊어졌을 때, 예를 들어서 사용자가 wifi에서 4G로 바꿀 때 |
| transport error | 네트워크 에러가 발생했을 때, 예를 들어서 HTTP long-polling cycle에서 서버가 죽었을 때 |
Server
| Reason | Description |
|---|---|
| server namespace disconnect | https://socket.io/docs/v4/server-api/#socketdisconnectclose%EB%A1%9C 연결 해제 |
| client namespace disconnect | 클라이언트에서 manually하게 연결해제 했을 때 |
| server shutting down | server shut down |
| ping timeout | 클라이언트가 pingTimeout 안에 PONG 패킷을 보내지 않았을 때 |
| transport close | 네트워크 연결이 끊어졌을 때, 예를 들어서 사용자가 wifi에서 4G로 바꿀 때 |
| transport error | 네트워크 연결에서 에러가 발생했을 때 |
| parse error | 클라이언트에서 유효하지 않은 패킷을 전달받았을 때 |
| forced close | 클라이언트에서 유효하지 않은 패킷을 전달받았을 때 |